1.6 Transformation Planning Workflow

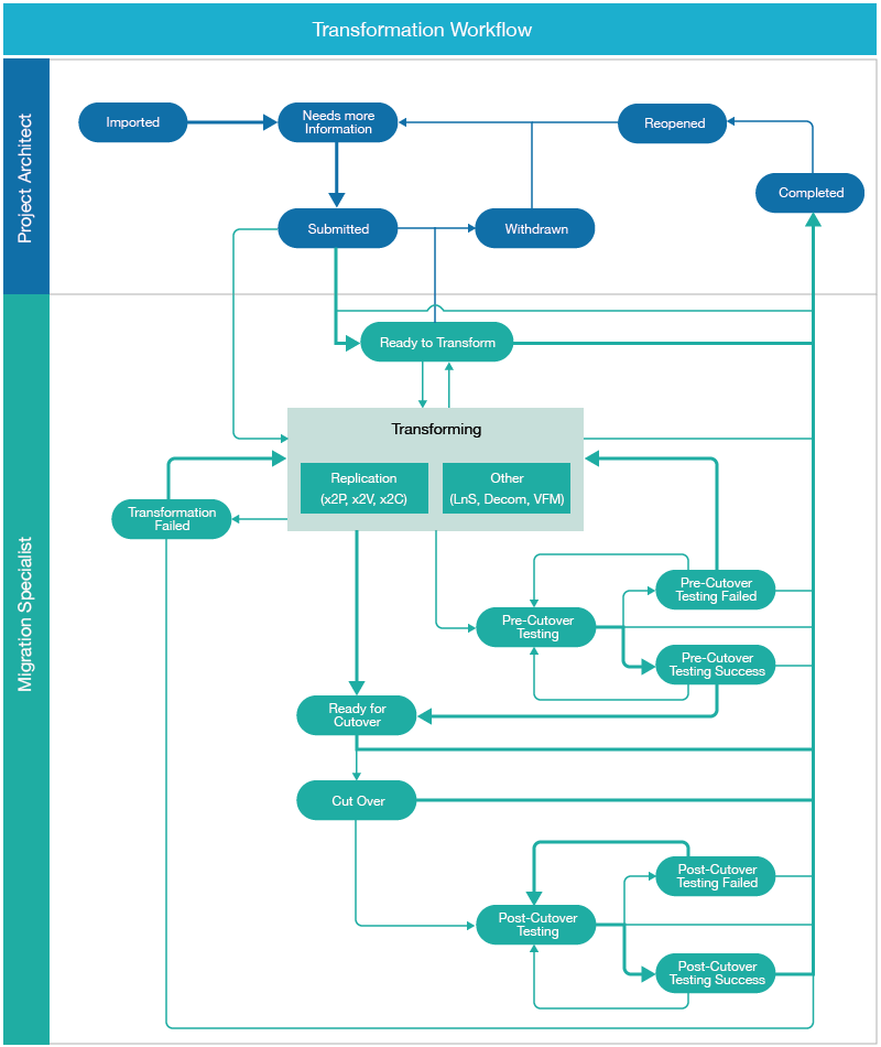
PlateSpin Transformation Manager supports transformation workflow planning that is compatible with any migration solution. Figure 1-2 shows the workflow for a transformation project as you track it using the Web Interface.

Figure 1-2 Transformation Workflow

You begin by setting up components to represent different logical and physical aspects of your IT environment. Global components provide predefined resources.

As the Project Manager, you set up components to represent different logical and physical aspects of your IT environment. Global components provide predefined resources.

As the Project Manager or Project Architect, you import information about the source workloads, and discover details about the workload, including hardware architecture, operating system, NICs, storage, and services.

The import process creates a proposed target workload based on the settings for the original workload. If you re-import or rediscover the source workload information, the new details apply to the target workload until you begin to plan the transformation.

As Project Architect, you define the future workload environments and refine details about the target workloads as they are known. You assign the workloads to scheduled waves and batches.

The Migration Specialists execute and monitor the workload transformation processes. For automated migrations, they monitor workloads as they progress through the automated transformation workflow, and intercede as needed. For external migrations on Migrate servers, Transformation Manager tracks the state information. For manual migrations, they can manually enter different state information about the work in progress.

As Dashboard Viewers, your project stakeholders can view progress metrics and related reports in the Dashboard.